• 官方微信
  • 今日重卡微信
  • 您当前的位置:首页 > 政策法规 > 产业政策 > 2月1日起执行!河北超限超载认定、计重收费有了新标准

    2月1日起执行!河北超限超载认定、计重收费有了新标准

    时间:01-18  来源:中国卡车信息网   作者:责编

    为打击非法超限超载运输行为,进一步加强河北省收费公路超限超载治理工作,经省政府同意,近日,河北省交通运输厅、省发展和改革委员会、省公安厅、省财政厅四部门联合印发《关于统一超限超载认定标准规范收费公路货运车辆计重收费工作有关问题的通知》(以下简称《通知》),自2019年2月1日零时起执行。

     

     

     

     

     

     

     

    《通知》对超限超载车辆计重收费中车货总重量限值部分进行了调整,其他部分计费方式和标准均未变化;对大件运输车辆的计费方式有所调整。

     

    具体内容如下:

     

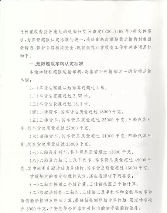
    《通知》对原收费公路计重收费文件中有关超限超载车辆认定标准进行调整,统一采用《超限运输车辆行驶公路管理规定》(交通运输部令2016年第62号)有关认定标准。标准集装箱运输车辆超限超载认定标准也遵照上述规定执行。

     

    《通知》对正常装载车辆计费方式未作调整,仍沿用原计费方式,享受原有通行费优惠政策。

     

    《通知》对非法超限超载车辆超限部分计费方式未作调整,仍沿用原计费方式。

     

    《通知》对于非法超限超载车辆车货总重量限值部分计费方式进行了调整,将非法超限超载车辆车货总重量限值部分按递减后费率计费调整为按基本费率计费。

     

    《通知》对绿通运输车辆计费方式未作调整。绿通运输车辆超限率不超过5%的,仍按绿通政策免交通行费,超限率超过5%的,按非法超限超载车辆计费。

     

    《通知》对大件运输车辆超限超载标准和计费方式按照交通运输部有关要求进行调整。外轮廓尺寸超限车货总重量不超限的大件运输车辆:办理《超限运输车辆通行证》的按正常车辆计重收费,享受优惠政策;未办理《超限运输车辆通行证》的按基本费率计费。车货总重量超限的大件运输车辆:办理《超限运输车辆通行证》的按基本费率计费,未办理《超限运输车辆通行证》的按非法超限超载车辆计费。

     

    举例如下:

     

    按货运车辆行驶100公里高速公路,高速公路计重收费基本费率0.07元/吨·公里为例。各种车型正常装载和非法超限超载后车货总重量限值部分交费情况如下:

     

    两轴货车,车货总重量限值18吨。如:车货总重为18吨,正常交费114.4元,享受优惠11.6元;当车货总重超过18吨后,车货总重量限值部分(18吨)交费126元,不再享受11.6元的优惠。

     

    三轴货车,车货总重量限值25吨。如:车货总重为25吨,正常交费144.7元,享受优惠30.3元;当车货总重超过25吨后,车货总重量限值部分(25吨)交费175元,不再享受30.3元的优惠。

     

    三轴列车,车货总重量限值27吨。如:车货总重为27吨,正常交费151.9元,享受优惠37.1元;当车货总重超过27吨后,车货总重量限值部分(27吨)交费189元,不再享受37.1元的优惠。

     

    四轴货车,车货总重量限值31吨。如:车货总重为31吨,正常交费164.4元,享受优惠52.6元;当车货总重超过31吨后,车货总重量限值部分(31吨)交费217元,不再享受52.6元的优惠。

     

    四轴列车,车货总重量限值36吨。如:车货总重为36吨,正常交费176.4元,享受优惠75.6元;当车货总重超过36吨后,车货总重量限值部分(36吨)交费252元,不再享受75.6元的优惠。

     

    五轴货车,车货总重量限值43吨。如:车货总重为43吨,正常交费186.4元,享受优惠114.6元;当车货总重超过43吨后,车货总重量限值部分(43吨)交费301元,不再享受114.6元的优惠。

     

    六轴单驱货车,车货总重量限值46吨。如:车货总重为46吨,正常交费188.2元,享受优惠133.8元;当车货总重超过46吨后,车货总重量限值部分(46吨)交费322元,不再享受133.8元的优惠。

     

    六轴双驱货车,车货总重量限值49吨。如:车货总重为49吨,正常交费188.7元,享受优惠154.3元;当车货总重超过49吨后,车货总重量限值部分(49吨)交费343元,不再享受154.3元的优惠。

     

     

    北京星宇创信科技有限公司 © 转载请注明来源 《今日商用车》 |  备案号:京ICP备18004794号-1